Instance Verification Kit (IVK)
spin lock @ [74643+40+/linux-3.19-rc1/drivers/media/v4l2-core/videobuf2-core.c]
Instance Signature: done_lock
|
The Matching Pair Graph:
|
|
Function Name
|
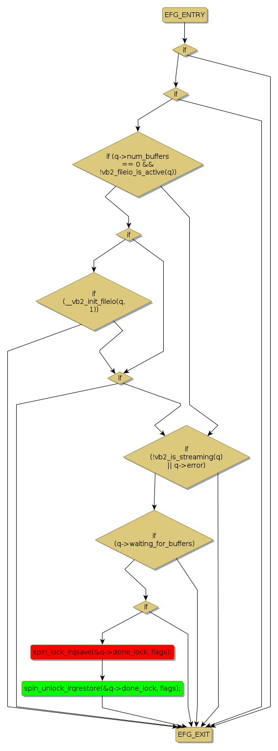
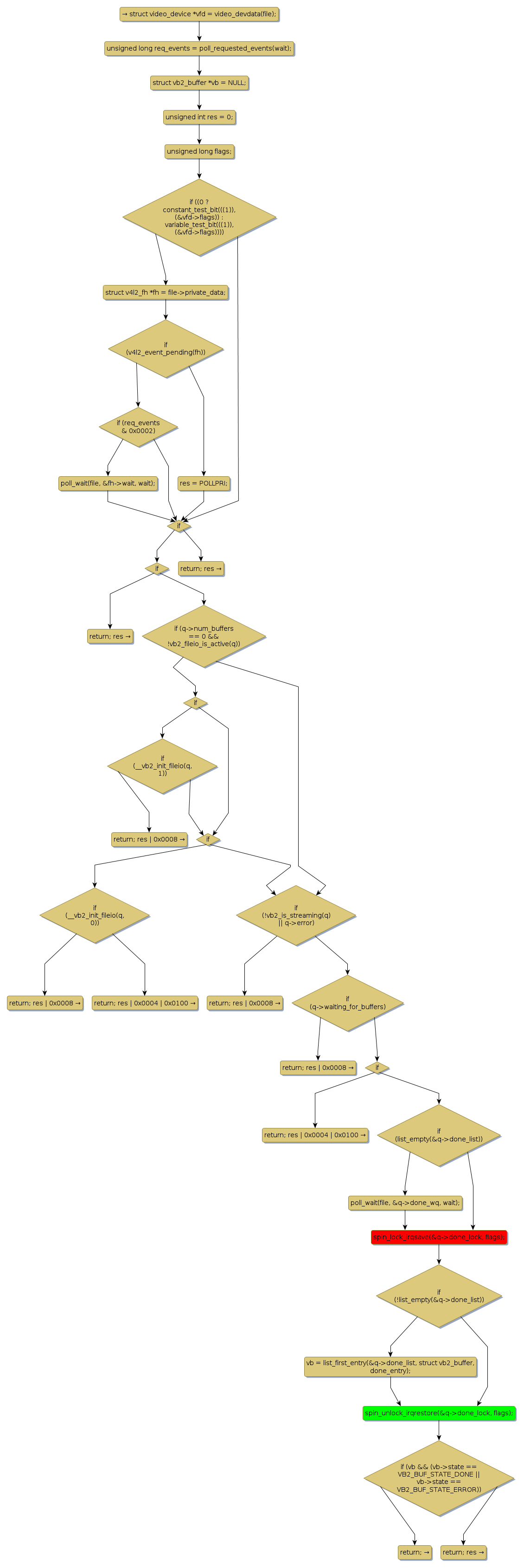
Control Flow Graph (CFG)
|
Events Flow Graph (EFG)
|
Source Correspondence
|
|
vb2_poll
|
|
|
[72601+8+/linux-3.19-rc1/drivers/media/v4l2-core/videobuf2-core.c]
|